This blog, man, is it ever a chick magnet. It’s just a constant flow of propositions, marriage proposals, and nudie pictures in my inbox. I need a way to separate the wheat from the chaff. To tell the cream from the crop. To find that needle in the haystack. What I’m saying is, I need to identify people who stand out when spoken about in agriculture metaphors.
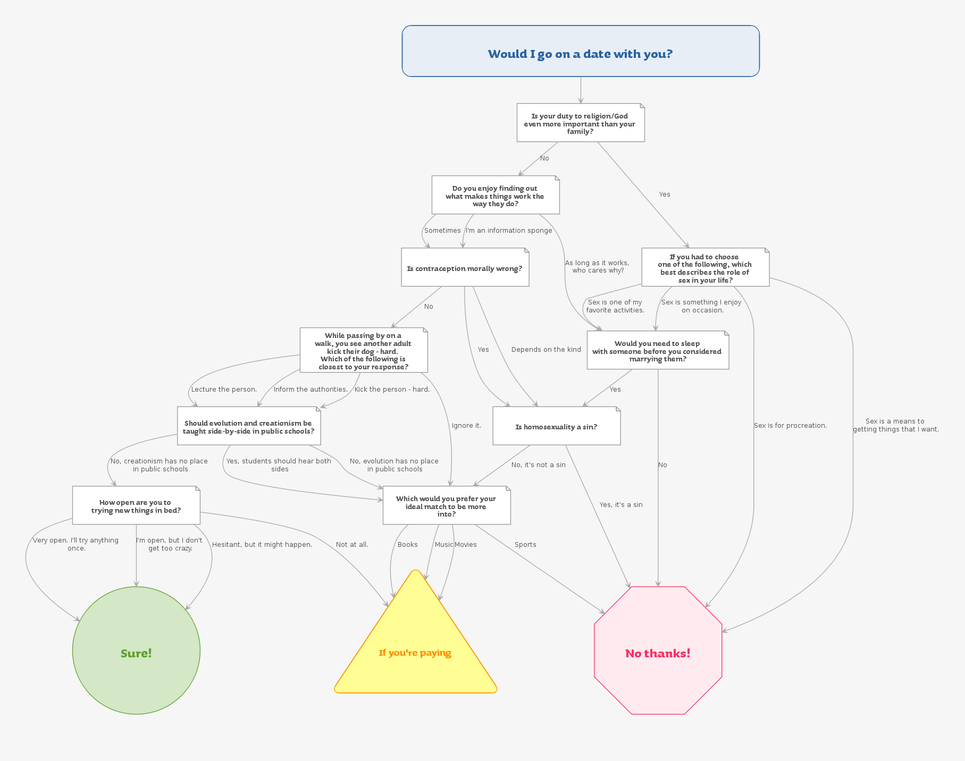
Luckily, quiz-site-turned-dating-site OKCupid has this new feature where you can answer a bunch of questions and it will plot a chart to the answers I need. Everyone reading this must now follow this flow chart to see if I would date you:
If you got Sure or If You’re Paying, then, hey, how you doing? Your hair looks very nice. Hey wanna hang out sometime? Go email a Twitter on my Facebook or something.
If you failed that one, you can try a more complicated version here. If you fail that too…well, sorry to break it to you, but you sorta suck. Was it because you’re into sports? Apparently that’s a deal breaker for me (but being married isn’t?).
You can also make your own chart over here. It’s very useful for printing out, laminating, and reviewing on a first date.

Comments
36 responses to “Flow Chart to My Heart”
You are on today, Phronky! This post was a joy to read. A joy. And it looks like you would date me according to this handy flow chart. ๐
LikeLike
You are on today, Phronky! This post was a joy to read. A joy. And it looks like you would date me according to this handy flow chart. ๐
LikeLike
This is hilarious! I got “sure”, which is really awesome and stuff, but not until the embargo on dating London dudes is lifted.
LikeLike
This is hilarious! I got “sure”, which is really awesome and stuff, but not until the embargo on dating London dudes is lifted.
LikeLike
Yep, another match made in heaven here. This is a great way to pre-filter all the candidates lining up at the door… ๐ Well done.
LikeLike
Yep, another match made in heaven here. This is a great way to pre-filter all the candidates lining up at the door… ๐ Well done.
LikeLike
I got that too. Apparently my standards are SUPER high
LikeLike
I got that too. Apparently my standards are SUPER high
LikeLike
Well, let the marriage proposals from the liberal sex-driven girls flow in…
๐
Sooo…. Will you marry me? LOL.
Sadly, I'm not as cool as Natalie/CommunityChannel, but if you give me a video cam, I can show you my skillz…(take that as you will).
LikeLike
Well, let the marriage proposals from the liberal sex-driven girls flow in…:) Sooo…. Will you marry me? LOL. Sadly, I'm not as cool as Natalie/CommunityChannel, but if you give me a video cam, I can show you my skillz…(take that as you will).
LikeLike
I want a chart thingy! I went there to make one and somebody stole my name ๐ก What the frig!? Who steals evilflu!?!
LikeLike
I want a chart thingy! I went there to make one and somebody stole my name ๐ก What the frig!? Who steals evilflu!?!
LikeLike
Wow. I have never seen such a blatant ploy to get dates on someone's blog before. Well done. If this chart gets you an actual date will you write about it, please?
LikeLike
Wow. I have never seen such a blatant ploy to get dates on someone's blog before. Well done. If this chart gets you an actual date will you write about it, please?
LikeLike
Sarah: You are on too. That comment was a joy to read a joy as well.
Katrocket: What's wrong with London dudes?? There's probably an awesome story there. I hope it's someone I know.
Tatiana: Yes! I am glad this is working. I haven't seen any chaff around yet.
Dan: Oh, there's the chaff. You got Sure? Maybe the test isn't as accurate as I'd hoped.
Von: I think the flow chart made it pretty clear that we can't get married until we bone (on camera?).
EvilFlu: That is weird! Maybe you've got an impersonator out there. Time to change your name to AvianFlu.
Hey Lady!!! I know eh? I hope everyone here realizes that they are tacitly agreeing to go on dates with me and be mercilessly mocked in real-time on the blog. EVEN YOU.
LikeLike
Sarah: You are on too. That comment was a joy to read a joy as well.Katrocket: What's wrong with London dudes?? There's probably an awesome story there. I hope it's someone I know.Tatiana: Yes! I am glad this is working. I haven't seen any chaff around yet.Dan: Oh, there's the chaff. You got Sure? Maybe the test isn't as accurate as I'd hoped.Von: I think the flow chart made it pretty clear that we can't get married until we bone (on camera?).EvilFlu: That is weird! Maybe you've got an impersonator out there. Time to change your name to AvianFlu.Hey Lady!!! I know eh? I hope everyone here realizes that they are tacitly agreeing to go on dates with me and be mercilessly mocked in real-time on the blog. EVEN YOU.
LikeLike
I also got sure. You don't seem to mind that I'm married with four kids. If my marriage goes down the crapper, I'll give you a call. It would be very convenient, what with you having the same name and all.
LikeLike
I also got sure. You don't seem to mind that I'm married with four kids. If my marriage goes down the crapper, I'll give you a call. It would be very convenient, what with you having the same name and all.
LikeLike
I passed! But I scare you, so there's that.
LikeLike
I passed! But I scare you, so there's that.
LikeLike
Jen: Sounds good. Wait, you don't play softball or anything do you? *shudder*
Shine: I also watch horror movies for a living.
LikeLike
Jen: Sounds good. Wait, you don't play softball or anything do you? shudderShine: I also watch horror movies for a living.
LikeLike
Yeah, I agree to that by being here we are all running the risk of public mocking, BUT sadly, I can't agree to the dating part, as I failed your flow chart…
LikeLike
Yeah, I agree to that by being here we are all running the risk of public mocking, BUT sadly, I can't agree to the dating part, as I failed your flow chart…
LikeLike
That's awesome.
LikeLike
That's awesome.
LikeLike
Except for possessing the wrong set of naughty bits, I'd pass muster.
LikeLike
Except for possessing the wrong set of naughty bits, I'd pass muster.
LikeLike
You totally need more repressed asian women in your life.
Or reformed catholics.
Or repressed reformed catholics who are asian women.
Point is: They're totally freaky in bed. ๐
LikeLike
You totally need more repressed asian women in your life. Or reformed catholics. Or repressed reformed catholics who are asian women. Point is: They're totally freaky in bed. ๐
LikeLike
Hey Lady: Too bad. I'm sure you're very nice anyway even though the chart is infallible.
Jack: You're awesome.
Torn: Hmm maybe there should have been a “do you have a penis?” question.
Von: You have a PhD so I trust your opinion. Know anyone who fits the prescription?
LikeLike
Hey Lady: Too bad. I'm sure you're very nice anyway even though the chart is infallible.Jack: You're awesome.Torn: Hmm maybe there should have been a “do you have a penis?” question.Von: You have a PhD so I trust your opinion. Know anyone who fits the prescription?
LikeLike
Hmmm not even sure about the very nice person part, I did tell I thought you should put diseased corn in your coffee. So, yes, sticking to the flow chart is probably best (and it does include women and men, which could be interesting…).
LikeLike
Hmmm not even sure about the very nice person part, I did tell I thought you should put diseased corn in your coffee. So, yes, sticking to the flow chart is probably best (and it does include women and men, which could be interesting…).
LikeLike
Hmmm, I got “Sure” as well. I wish I would have found this chart sooner, apparently it would have saved me from years of bad decision making.
I do not watch, or participate in sports of any kind–how do you feel about an older, photography/book/film obsessed wordsmith with a sarcastic sense of humour?
LikeLike
Hmmm, I got “Sure” as well. I wish I would have found this chart sooner, apparently it would have saved me from years of bad decision making.I do not watch, or participate in sports of any kind–how do you feel about an older, photography/book/film obsessed wordsmith with a sarcastic sense of humour?
LikeLike